Monolithic systems are no longer feasible in the contemporary time of containerization and cloud computing. There has been a growth in the complexity of software systems in recent years, and monolithic systems are growing more and more complex to create and maintain.
System components are produced and bundled as a single unit in a monolithic system. The entire system would have to be redeployed if a single component was altered. This makes it more difficult to scale and less versatile. The interconnected and interrelated structure of a self-contained system can be a tough effort for developers when constructing comprehensive applications. Affected systems also make it difficult to make key modifications, adopt new technology stacks, or ship upgrades and updates. A service-oriented architecture, which consists of a variety of services that may communicate with each other inside a system, set the framework for the transition away from monolithic programming in the first place.
The microservice architecture was the next step in the domain, and it was a more unified, yet granular, means to establishing a successful software development strategy. The phrase “Microservice Architecture” has come up during the last several years to describe a particular technique of building software systems as suites of independently deployable services. While there is no specific definition of this architectural style, there are several similar traits surrounding organization around business capability, automated deployment, intelligence in the endpoints, and decentralized management of languages and data.
It is a software development approach that breaks a system into smaller, independent sections and then links them together. Autonomous services are gathered together to satisfy the specialized demands of one particular sector. Spotify, Amazon, PayPal, Netflix, and Twitter have all taken note of this new finding and are advertising it extensively.
What is Microservices Architecture?
The phrase “Microservice Architecture” has become more popular over the past few years to refer to a specific approach to the architecture of software programs as suites of services that may be deployed independently from one another. Despite the fact that this architectural style cannot be precisely defined, it does share certain characteristics with other architectural approaches. These include organization based on business capability, automated deployment, intelligence in endpoints, and decentralized control of languages and data. To put it another way, the capacity of microservices to operate independently is the driving force behind their ascent to the top of the software development scene.
Microservices architecture, more frequently referred to simply as microservices, is a design paradigm that is utilized while developing application software. Microservices make it possible to break down a large application into several smaller, self-contained parts, each of which is responsible for its own unique set of tasks. A single user request might cause an application that is built on microservices to make many calls to its own internal microservices in order to construct its response.
Containers are a great example of a microservices architecture since they free you from the need to worry about the services’ dependencies, so allowing you to focus on developing the services themselves. Containers are often the tool of choice for developing cloud-native applications for contemporary platforms in the form of microservices. The term “microservices architecture” refers to a type of application architecture in which the application itself is constructed as a collection of services. It offers a framework for independently building, deploying, and managing architectural diagrams and services for microservices.
Need for The Development of Microservice Architecture & Limitations of Monolithic Architecture

1. Application Scaling
Because successful Web-scale businesses experience exponential expansion, their software must also allow great horizontal scalability. Occasionally, only a portion of the software that is CPU or I/O heavy must be scaled and handled individually (implemented with polyglot programming). Software that is monolithic functions as a single entity and is created utilizing a single programming language and Tech Stack. To accomplish horizontal scaling, it is necessary to scale the entire application. As the monolithic software only supports a single programming language, it is impossible to develop even a single module in a different programming language or Tech Stack.
2. Development Velocity
In order to reduce time-to-market, every business nowadays desires rapid feature development. In a large, complicated, and sometimes multi-million line Monolithic Application, the addition of new features is extremely sluggish due to the enormous Cognitive Load placed on the Developer. Modules of massive monolithic programs are tightly connected, making the development of new functionality more difficult. Consequently, adding new functionality to a monolithic program is frequently sluggish and costly.
3. Development Scaling
In order to gain a competitive edge or to seize low-hanging fruit, businesses frequently seek to parallelize development by hiring more developers. Developers cannot work independently on a massive, monolithic, closely connected code base and frequently require additional synchronization and vigilance to avoid interfering with one another’s work. Adding additional developers does not result in an increase in features, and might occasionally result in less features. Similarly, due to the high Cognitive Load required to comprehend the whole Monolithic code base, it typically takes new recruits or recent grads a considerable amount of time to create their first lines of productive code. In 2008, I had an interview with a Berlin-based telecommunications business where the Technical Manager told me with a smug grin that the company’s C++ code base included millions of lines and that new engineers can only produce productive code after four to six months.
4. Release Cycle
The Release Cycle of big monolithic programs is typically excessively long, ranging from six to two and a half years, with an additional few months to several years of delay owing to their size. Large release cycles frequently place a corporation at a competitive disadvantage in the modern day, as a new competitor can enter the market during the release gap.
5. Modularization
In Monolithic Architecture, the barrier between Modules is typically an internal Interface. As soon as the size of the program increases, the separation between modules begins to break down. Consequently, Modules in Monolithic Architecture are frequently tightly tied instead of loosely coupled and highly cohesive. If we compare software development to society, then monolithic modularization is analogous to moralistic and religious principles, which cannot guarantee law and order in society.
6. Modernization
Existing successful apps required modernization for a variety of reasons (e.g. taking advantage of modern Hardware, Browser, Network Bandwidth, Tech Stack or Attract good developers). Modernizing a monolithic program can be costly and time-consuming since it requires a Big Bang modernization of the entire application without affecting Service.
Types of Microservices
Differential and integral microservices are the two distinct kinds of microservices.
a. Differential
In this form of architecture, the architecture decomposes into independent services that are capable of separating into transactions. This results in the distribution of a single transaction to many services.
b. Integral
Microservices applications are designed to combine a multitude of microservices into individualized user experiences. These programs cover several distinct needs, including service level management, provisioning on demand, and dynamic composition.
Characteristics of Microservices
1. Autonomous
A microservices architecture lets each service component be built, deployed, managed, and scaled separately from the other services. Services don’t have to share any of their code or how they do things with other services. All communication between different parts is done through APIs that are well-defined.
2. Specialized
Each service is based on a different set of skills and a different problem. Over time, if developers add more code to a service, the service might be split into smaller services.
3. Componentization via Services
Although microservice architectures will make use of libraries, the major method by which they will componentize their own software is by decomposing it into services. Libraries are components that are linked into a program and called using in-memory function calls, while services are out-of-process components that communicate with a mechanism such as a web service request or a remote procedure call. We define libraries as components that are linked into a program and called using in-memory function calls. (This is a distinct idea from what is referred to as a service object in many OO systems. As opposed to libraries, services may be independently deployed, which is one of the primary reasons why they are used as components rather than libraries. One additional benefit of employing services in place of components is the generation of a more transparent component interface. A good technique for establishing an explicit Published Interface does not exist in the majority of programming languages.
Documentation and discipline are typically the only things that prevent customers from breaching the encapsulation of a component, which would result in an excessively tight coupling between components. By utilizing explicit remote call protocols, services make it easy for their users to avoid this. Using services of this kind does come with certain drawbacks. Because calls made remotely are more costly than ones made inside the same process, APIs used remotely need to be of a finer granularity, which might make them more difficult to utilize. When you transcend the borders of a process, it is more difficult to make behavioral shifts, which makes it more difficult if you need to modify the way responsibilities are distributed among the components.
4. Products not Projects
The majority of application development initiatives that we come across follow a paradigm called a project, in which the primary objective is to hand over a piece of software that is then regarded to be finished. After the project is over, the software is turned over to a maintenance organization, and the team that was responsible for building it is broken up.
Proponents of microservices typically steer clear of this architecture in favor of the concept that a team should own a product throughout its whole during its entire lifespan. Amazon’s concept of “you build, you operate it,” in which a development team assumes complete responsibility for the program while it is being used in production, is a prominent source of inspiration for this. This brings developers into day-to-day touch with how their software works in production and increases communication with their users, since they are required to take on at least some of the load of providing support for the program.
5. Decentralized Governance
Additionally, microservices development teams favor a distinct approach to standards. They prefer to provide helpful tools that other developers may use to address challenges comparable to the ones they are encountering, rather than relying on a set of codified standards. Typically, these tools are derived from implementations and shared with a larger community, sometimes, but not always utilizing an internal open source paradigm. Now that git and github are the de facto version control system of choice, open source techniques are becoming increasingly prevalent within organizations.
Netflix is a great example of a company that adheres to this principle. Sharing valuable and, most importantly, battle-tested code as libraries helps other developers to handle comparable issues in a similar manner, while allowing them to choose a different method if necessary. Shared libraries tend to concentrate on the common concerns of data storage, inter-process communication, and infrastructure automation, as discussed in further detail below.
For the microservices community, expenses are especially undesirable.
6. Battle-Tested Standards and Enforced Standards
It’s a bit of a paradox because microservice teams prefer to avoid the type of strictly enforced standards imposed by business design groups, yet will utilize and even advocate for open standards like HTTP, ATOM, and other microformats.
The primary distinction is how standards are produced and implemented. Standards controlled by organizations such as the IETF do not become standards until there are several live implementations of them in the larger world, which are frequently the result of successful open-source initiatives.
These standards are a world different from the majority of business standards, which are frequently produced by people with limited recent programming expertise or excessive vendor influence.
7. Infrastructure Automation
One side effect we have seen of more automation as a consequence of continuous delivery and deployment is the introduction of useful tools to aid developers and operations folk. Tooling for producing artefacts, maintaining codebases, starting up basic services or for adding standard monitoring and logging are relatively widespread presently. The finest example on the web is undoubtedly Netflix’s collection of open source tools, although there are others notably Dropwizard which we have used extensively.
Convert Your App Idea Into Reality
Let’s Build A New App Together
Overview of Communication Mechanism in a Microservices Architecture
The services that make up a microservices architecture are executed on a number of different servers. Protocols such as HTTP, AMQP, and TCP are utilized in order to facilitate communication between these many services. The two protocols with the greatest widespread adoption are HTTP/REST and asynchronous messaging. The HTTP protocol is often utilized by a REST application programming interface (API) for online services. Clients are able to get access to and alter the resources of an application by utilizing a uniform resource locator in conjunction with HTTP methods like as GET, POST, PUT, and DELETE (URL). A REST application programming interface (API) acts as an entry point to the functionality of an application. Clients communicate their needs to services by sending requests to APIs. Clients have the option of communicating with the microservices directly or by going via an API gateway.
A single point of entry is specified for any and all requests made to the services using an API gateway pattern. The application programming interface (API) gateway, when receiving a request from a client, directs the request to the proper service.
The API gateway pattern has a number of variants, one of which is the backend for frontend pattern. This design creates a distinct API gateway for each type of client (for example, one gateway for mobile clients and another for web applications).
It is advised practice to keep the communication levels low between the various services. Asynchronous communication is superior to synchronous communication in situations when communication is a must. It is not necessary for the service that sent the request to wait for a response before continuing its operations.
When incorporated into the database, messaging queues and streaming systems are good ways to enable asynchronous communication. Additionally, when these systems provide transactional semantics for a data operation and the sending of a message, they are able to fulfill both of these requirements. Because of this, the deployment of microservices is made easier and more scalable. When just REST APIs are used, the communication between the microservices is forced to be synchronous, which often prevents growth.
What Is Microservices Architecture Used For?
Microservices is a trendy architectural style that aims to design complex systems as collections of fine-grained and loosely coupled software artifacts called microservices; each microservice implements a small part or even a single function of the business logic of applications. Microservices are gaining popularity because they aim to design complex systems as collections of fine-grained and loosely coupled software artifacts. Microservices are often employed in order to quicken the process of application development.
The idea of micro was developed in response to the monolithic infrastructure that the majority of organizations were initially built on, particularly if the business in question has been in operation for at least ten years. Each component of a microservice architecture includes the following features in place of a monolithic design:
- CPU unique to it
- Its own operating system and runtime environment
- In many cases, a specialized team will be working on it to ensure that each service is distinguishable from the others.
Because of this design, each service is able to:
- Execute its own one-of-a-kind procedure
- Independently communicate with one another without needing to rely on the communication of the other microservices or the application as a whole.
There is a widespread adoption of Java-based microservices architectures, notably those built using Spring Boot. Additionally, microservices and service-oriented architecture are often compared with one another. The two approaches both have the same objective, which is to partition large software programs into more manageable parts, but their methodology are different. In addition, many businesses are under pressure from their rivals to make adjustments to their systems as quickly as they can while minimizing the impact such adjustments have on the availability of their systems. This demands proper designs, architectural styles, and development techniques. Software engineering offers a variety of paradigms that can partially satisfy those needs. These paradigms break down software systems into fine-grained software units, which improves modularity, maintainability, and reusability and, as a result, reduces the amount of time needed to bring a product to market.

In a nutshell, it offers agility over the long term. Microservices allow for improved maintainability in complex, large, and highly scalable systems by allowing the creation of applications that are based on a large number of independently deployable services, each of which has its own granular and autonomous lifecycle. This is accomplished by allowing for the creation of applications that are based on a large number of services.
Microservices have the added advantage of being able to scale out in their own right. You don’t need to have a single, monolithic application that you have to scale out as a single entity since you can instead scale out individual microservices. You will be able to grow just the functional region of the program that requires additional processing power or network bandwidth to fulfill demand in this fashion, rather than scaling out other parts of the application that do not require scaling. That results in cost savings due to the reduced amount of hardware required.
Here Are Some Examples of Microservices Architecture
a. Website Relocation
Relocation of a website is possible; for example, a website that is hosted on a complex monolithic platform can be relocated to a cloud-based and container-based microservices platform.
b. Media Content
A scalable object storage system may be used to store images and video assets, and a microservices architecture can be used to offer these materials directly to the web or mobile devices.
c. Financial Negotiations and Billing
It is possible to treat the processing of payments and the order as two separate distinct pieces of service. This makes it possible to take payments even if there is a problem with the billing system.
d. Data processing
Modular data processing services can have their cloud support improved with the use of a microservices platform, which can also be utilized for data processing.
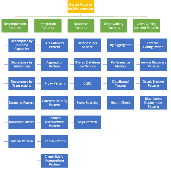
Design Patterns for Microservices
The pattern language is your guide!
a) Decomposition Patterns
- Bulkhead separates important resources, such as connection pool, memory, and CPU, for each workload or service. By deploying bulkheads, a single workload (or service) can’t use all of the resources, starving others. This approach enhances the robustness of the system by eliminating cascade failures caused by one service. This pattern is dubbed Bulkhead because it resembles the sectioned partitions of a ship’s hull. Partition service instances into distinct groups, based on customer load and availability needs. This architecture helps to isolate faults, and allows you to preserve service capability for some users, even during a breakdown.
- Sidecar installs helpful components of an application as a distinct container or process to enable isolation and encapsulation. This pattern can also enable applications to be comprised of disparate components and technologies. This pattern is dubbed Sidecar because it resembles a sidecar hitched to a motorbike. In the design, the sidecar is coupled to a parent application and offers supporting functionalities for the application. The sidecar likewise follows the same lifetime as the parent application, being built and terminated alongside the parent. The sidecar pattern is frequently referred to as the sidekick pattern and is the last decomposition pattern that we show in the post.
- Strangler Fig supports incremental refactoring of an application, by gradually replacing specific pieces of functionality with new services.

b) Integration Patterns
1. Chained Microservice Pattern
There will be several dependencies for single services or microservices, for example, the microservice Sale is dependent on the microservices Products and Order. A chained microservice design pattern will assist you in delivering a consolidated response to your request. A microservice-1 receives the request and then communicates with a microservice-2; it may also communicate with a microservice-3. All of these service calls are synchronous.
2. Aggregator Pattern
When separating the business activity into many smaller logical pieces of code, it becomes vital to consider how the data given by each service will be merged. The customer cannot be held accountable for this.
The Aggregator pattern assists in addressing this issue. It describes how we might combine data from several sources and then give the final result to the user. This is possible in two ways:
- A composite microservice will make calls to all necessary microservices, aggregate and change the data, and then return it.
- Aside from partitioning the request to several microservices, an API Gateway may also aggregate the data before giving it to the consumer.
3. Proxy Pattern
We just offer Microservices over the API gateway. I permit the GW to acquire API characteristics such as security and classifying APIs. In this instance, the API gateway is comprised of three API modules:
- Mobile API, which implements the API for the FTGO mobile client
- Browser API, which implements the API to the JavaScript application running in the browser
- Public API, which implements the API for third-party developers
4. Branch Pattern
It’s possible that a microservice will need to get the necessary data from a variety of different sources, including other microservices. The branch microservice pattern is a hybrid of the Aggregator and Chain design patterns. It enables concurrent request/response processing from two or more microservices and combines the benefits of both. The microservice that is being invoked may be composed of several other microservices. The Brach pattern may also be used to summon a single chain of microservices or several chains of the same kind, depending on the requirements of your company.

Benefits of Microservices Architecture
In the foreseeable future, the need for microservices will expand dramatically. Using Microservices, legacy programs are updated. Through refactoring, monolithic apps are capable of being divided into microservices. This leads in the progressive modernisation of outdated software and is preferable to redeveloping the product from scratch using microservices. Application development might benefit greatly from a microservices design. Listed below are some of its major benefits:
a. Superior Productivity
It is easier to create and maintain an application if it is partitioned into smaller, self-sufficient sections. Depending on its requirements, each service can be independently developed, deployed, and maintained using multiple programming languages, technologies, and software environments. Because each modular component of an application has a smaller codebase, it is simpler to release, scale, deploy, and test multiple services, and related tasks may be split across development teams and executed concurrently.
b. Better Resiliency
Each microservice in a microservices architecture is a single service designed to serve a feature of an application and perform discrete tasks. Each microservice links with other services using simple interfaces to handle business concerns. After establishing a microservice-based design, the whole process of detecting and addressing performance-related issues becomes rather straightforward.
Moreover, as this form of design provides an enhanced fault isolation mechanism compared to that of individual modules, bigger applications are often unaffected by a single failure. Therefore, in the long term, the risk of future downtime is considerably decreased since the developers have a window of time to release an update or replace a module without having to relaunch the entire program.
c. Expanded Scalability
DevOps teams may pick the optimal technology stack for each module without worrying about incompatibility if each service is created using a different programming language or technology. Individual services may be grown independently, and new components can be added without system downtime or redeployment. Additionally, services may be split across many servers, mitigating the performance effect of highly demanding components. Within seconds, microservices can deliver horizontal Scaling.
In reality, it is the high horizontal Scaling that compels organizations like as Netflix, Spotify, Uber, and Google to transition from Monolithic to Microservice Architecture. Second, if one microservice is CPU heavy, it may be written in a CPU-optimized programming language (C/C++, Rust), whereas other microservices may be written in an interpreted language (Java, PHP).
d. Continuous Integration / Continuous Delivery (CI/CD)
Continuous delivery and integration are fundamental elements of both the agile methodology and the DevOps philosophy. The microservice design enables a cross-functional team to independently build, debug, test, deploy, and update services, which will result in quicker troubleshooting and deployment in the long term.
e. Modularization
In Microservice Architecture, the barrier between Microservices consists of difficult-to-cross physical (network) interfaces. Consequently, well designed Microservices typically provide “loosely connected, highly coherent” Modularization. If Software Development is compared to society, then Microservice Modulation is comparable to national and international laws with police/punishments. As we already know, stringent national and international rules can often maintain social order.
f. Release Schedule
The nicest aspect about Microservice Architecture is that each Microservice may be deployed individually. As a result, the Software Release Cycle for Microservice Applications is substantially shorter, and with CI/CD, many releases may be made each day.
Disadvantages of Microservices Architecture
a. Increased Complexity of Communication Between the Services
When an application is broken up into smaller parts, it takes more time to send and receive messages. When handling requests between the different modules, developers have to be extra careful. Different systems might talk to each other in different ways, so there might be a need for an interpreter. This can make it harder to set up the whole system all at once. One of the biggest problems with microservices is that it might be hard to switch from a monolith to microservices because it’s hard to manage.
This basically means that a lot of services made by a lot of different teams are deployed in a lot of different places, making it very hard to manage them. For example, Monolithic Architecture gives the same answer whether a Web app has a few thousand lines of code or several million lines of code (Enterprise Java or Ruby on Rails or PHP). But in Microservice Architecture, there are many possible solutions depending on the applications and use cases.
So, Microservice Architecture is doomed to fail if the wrong solution is used for the wrong application size or type (like putting a child’s clothes on an adult man or the other way around). Also, it’s hard to design Microservices because they have a lot more moving parts than Monoliths. Most of the time, a Microservice with bad design is worse than a Monolith.

b. Complex Configuration
Despite being isolated and self-contained, a microservice must be regularly configured, especially when it is moved from development to test to staging to production. This arrangement may be rather intricate. Moreover, if a microservice must utilize other microservices, these bindings must be defined before deployment or even during runtime.
c. Context Boundary Translation
Despite the fact that it would be ideal if all microservices within a MOA used the same data structures and communication protocols to interact with one another, this is typically not the case.
d. More Assets in Return for More Autonomy
MOAs demand a great deal of horsepower. Remember that each MOA microservice has its own runtime environment and data storage. In some instances, even the most streamlined microservice might consume the same amount of resources as a single monolithic program.
e. Unfeasible for Small Applications
Larger applications can benefit from microservices design. However, implementation will likely be more time-consuming and difficult for smaller applications.
f. Relatively Complex Deployment
The deployment might be a difficult and complicated process. During deployment, coordination between numerous services would be required. Deploying a WAR file in a container would not be as straightforward as it sounds.
g. Distributed Debugging
The difficulty of troubleshooting a MOA including hundreds of microservices communicating in concert is one of the downsides of microservices. Tracing the course of a request into and out of a MOA is challenging due to the independence of each container. The MOA is opaque if there is no effective monitoring mechanism in place. Logging the internals of a MOA offers a limited perspective, but MOA monitoring requires a comprehensive view.
h. Contributes to Enhanced Fault Tolerance
Large applications with several services deployed have more fault tolerance in the event that any one module fails. Microservices allow applications to continue functioning even if one service fails. This is because the services are not tightly coupled.
i. Costly
An improper service partition might be expensive. For instance, if an application is improperly partitioned, the services are connected to a certain degree, and they will create numerous inter-service interactions via the network, which can degrade performance.
j. Greater Security Risks
Lastly, because microservices will reside across several environments, computers, and API requests, they provide a greater number of entry points for an attacker to compromise the system.
k. Communication Complexities
Microservices accomplish rigorous modularity and development independence via process/network barriers, as previously mentioned. The disadvantage is that services may only communicate over the physical network, resulting in increased network latency. Microservices may connect with one another in a variety of methods, including synchronous communication using REST, gRPC, and asynchronous communication using Message Queue and Message Broker, each of which has advantages and disadvantages.
Synchronous communication is simpler to build, but it might result in a Distributed Monolith. Asynchronous Communication via Messaging provides greater flexibility at the expense of increased implementation complexity. In Microservice Architecture, choosing the appropriate Communication channel based on the application is equally tough.
l. Complex Configuration
Despite being isolated and self-contained, a microservice must be regularly configured, especially when it is moved from development to test to staging to production. This arrangement may be rather intricate. Moreover, if a microservice must utilize other microservices, these bindings must be defined before deployment or even during runtime.
Microservices Tools
1. Operating system
The most important aspect of developing an application is laying a solid basis for it, which is something that the operating system is responsible for doing. Linux is an example of this type of operating system that is frequently utilized throughout the application development process. You will have access to a self-contained execution environment when you use Linux containers. This gives you the ability to orchestrate a wide range of services, from storage and networking to security and authentication.
2. Programming languages
With Emizentech, you can now seamlessly expand your programming repertoire. This instrument is both practical and up to date. In general, it is designed for use with all programming languages. Additionally, it is compatible with the bytecode that is shown on the BEAM, which is also referred to as the Erlang Virtual Machine.
3. API Management and Testing Tools (API Gateways)
The act of building and releasing APIs, enforcing their usage standards, restricting access, cultivating the developer community, collecting and analyzing usage statistics, and reporting on performance are all components of API administration.
In actuality, an API management platform is comprised of the following elements:
- Developer Tools
- Gateway
- Reporting and analytics
4. Messaging Tools (Messaging and Event Streaming)
In order for communications to take place, the microservice system has to make use of independent services. This is the primary factor that determines what the message queue requires from its users. RabbitMQ and Apache Kafka are two of the most popular solutions that are utilized for the purpose of messaging.
LinkedIn is responsible for the creation of the technology known as Apache Kafka, which was later contributed to the Apache community.
Patterns are utilized by the RabbitMQ tool in order to facilitate communication across the many Microservices. In addition to that, it assists in the process of scaling applications concurrently.
5. Toolkits
To put it more simply, a toolkit is just a collection of tools that are employed throughout the execution of a certain procedure. The Toolkit is a component of the microservice architecture that makes it possible to construct many apps. Because of this, there exist a wide variety of toolkits, each of which serves a distinct objective in its application. The many tools that are available to choose from within Fabric8 and Seneca.
- Fabric8 is a platform as a service technology that, with the assistance of Git, enables software developers to create a configuration management system for their applications.
- Seneca, which operates as a Node, is put to use in the process of developing message-oriented microservices.
6. Architectural Frameworks and The Js Toolkit
Since microservices are an architectural style, it is essential to pay attention to the architectural framework that they use. These are the frameworks that are utilized in conjunction with current technologies in order to construct the most recent applications. Goa and Kong are now the most popular architectural frameworks.
7. Orchestration Tools
Due to the general way containers and microservices function together, container orchestration is a very important topic to think about. Conductor, Kubernetes, and Istio are the three microservices orchestration solutions that are most often used for container orchestration. However, there are many other tools available. As part of the open source software (OSS) ecosystem that Netflix maintains, the conductor serves as the microservices orchestration engine. The conductor is a program that executes in the cloud and uses an implementation called a flow orchestrator to carry out various activities using microservices. In addition to this, it makes it easier to govern and see all of the interactions that occur across microservices.
8. Monitoring Tools
After the microservice application has been constructed, the tasks associated with it must then be handled. You will require monitoring tools for your microservices in order to accomplish the same. Prometheus and Log Stash are the two technologies for monitoring microservices that are utilized most frequently. Logstash is an excellent piece of software. It is a platform that allows you to consolidate, store, and manipulate data, and it is open source.
9. Serverless Tools
SA significant component of microservices is serverless technology, often known as function-as-a-service. It improves the efficiency of the process of dismantling objects into their most fundamental components. Both Claudia and AWS Lambda are examples of serverless tools that are widely used for developing microservices. AWS Lambda and API Gateway installations are also part of Claudia’s responsibilities. In addition to this, Claudia is capable of automating error-prone deployment and setup activities while maintaining her “out of the box” functionality.
10. Containers, Docker, and Kubernetes
- Containers: Containers essentially virtualize the host operating system (or kernel), isolating the needs of an application from those of other containers that are executing on the same computer.
- Docker: Docker is made up of several different parts, including a container runtime that is referred to as dockerd, a container image builder that is known as BuildKit, and a command line interface that is used to interact with the builder, containers, and engine (called docker).
- Kubernetes is a free and open-source container management technology that combines a group of computers into a single pool of computing resources. Kubernetes was developed by Google. Kubernetes enables you to structure your applications in the form of groups of containers, which are then executed by the Docker engine. Kubernetes takes care of ensuring that your application continues to function in the manner that you specify.
Common Patterns in Microservices Architecture
a. Backend-for-frontend (BFF) pattern
BFF provides a straightforward interface between the frontend and microservices. In an ideal scenario, the front-end team will also be responsible for managing the BFF. A single BFF is solely concerned with a single UI. As a consequence, we will be able to simplify our frontends and have a single view of data via its backend.
b. Entity and aggregate patterns
An entity is a distinct thing based on its identity. On an e-commerce website, for instance, a Product object may be identified by the product’s name, type, and price. An aggregate is a group of things that should be considered as a single unit. Therefore, for the e-commerce website, an Order would be the collection (aggregate) of things (entities) that a customer has bought. These patterns are used to meaningfully categorize data.
c. Service discovery patterns
They play a crucial role in facilitating the discovery of services and applications. Service instances might vary in the context of microservice architecture owing to causes such as service failure, scalability, service termination, and upgrades. These patterns give tools for discovery to deal with this transience. Using health checks and service failures as traffic rebalancing triggers, load balancing may employ service discovery techniques.
d. Adapter microservices patterns
The Adapter Microservices design adjusts, if required, between a business-oriented API constructed using RESTful or lightweight messaging techniques — using the same domain-driven methodologies as a typical microservice — and a legacy API or classic WS-* based SOAP service. Adaptation is required, for instance, when a development team lacks decentralized control over the data source of an application.
e. Strangler application pattern
The Strangler Pattern is a well-known architectural pattern for slowly transforming a monolithic application into microservices by substituting a specific functionality with a new service.
Anti-patterns in Microservices Architecture
a. Cohesion Chaos
Services must clearly align to a business capability and should not attempt to accomplish anything outside of their scope. Functional separation of concerns is critical for architecture to manage; otherwise, it would ruin agility, performance, and scalability, resulting in a tightly connected architecture with delivery entropy and cohesion chaos.
b. Layered Services Architecture
One of the most prevalent SOA mistakes was misunderstanding how to accomplish service reusability. Teams were largely concerned with technical cohesiveness rather than functional reusability.
c. Complexity
Another important factor of supporting the microservices architecture is organizational maturity. Development teams must be reformed to take on greater responsibility for the complete stack, DevOps, rather than simply submitting one-way tickets to the infrastructure team.
d. Poor Versioning Strategy
An ineffective versioning strategy results in unmanageable code and dependencies. As a result, an efficient versioning approach for the Microservices architecture should be in place. One of the most basic approaches is to create an API version and include the version in the route URL.
e. Improper Design of Microservices Workload Data Access Patterns
Improper Microservices workload data access patterns: The architecture of a Microservice is dependent on an organization’s database. Data access patterns across Microservices should be clearly segregated. It is often acceptable to utilize a single database across several service instances, as long as the data is in properly partitioned tables/collections.
f. Dependency Disorder
Dependency disorder is an anti-pattern that develops when you are aware that the services must be deployed in a specific order in order to function properly. When there is no control over the functional separation of the concerns, cohesion chaos might arise.
A good way to avoid this anti-pattern is by introducing an API Gateway.
Differences Between Monolithic, Microservices, and Service Oriented Architecture

| Microservices | SOA | Monolithic | |
| Design | Services are built in small units and expressed formally with business-oriented APIs. | Services can range in size anywhere from small application services to very large enterprise services including much more business functionality. | Monolithic applications evolve into huge size, a situation where understanding the entirety of the application is difficult. |
| Usability | Services are exposed with a standard protocol, such as a RESTful API, and consumed/reused by other services and applications. | Services exposed with a standard protocol, such as SOAP, and consumed/reused by other services – leverage messaging middleware. | Limited re-use is realized across monolithic applications. Limited |
| Scalability | Services exist as independent deployment artifacts and can be scaled independently of other services. | Dependencies between services and reusable sub-components can introduce scaling challenges. | Scaling monolithic applications can often be a challenge. |
| Agility | Smaller independent deployable units ease build/release management, thereby high operational agility. | Enhances component sharing that increases dependencies and limits management capabilities. | Difficult to achieve operational agility in the repeated deployment of monolithic application artifacts. |
| Development | Developing services discretely allows developers to use the appropriate development framework for the task at hand. | Reusable components and standard practices help developers with implementation. | Monolithic applications are implemented using a single development stack (i.e., JEE or . NET), which can limit the availability of “the right tool for the job”. |

Key Vertical Markets Demanding Microservices
Healthcare: The Healthcare microservices market is predicted to grow from $130 million in 2015 to $519 million by 2025. Needs for speedier service rollout, quicker acceptance of novel technologies, and better efficiency are driving development in the healthcare industry. The healthcare industry seeks answers for its data security and regulatory compliance needs, as well as how to overcome implementation difficulties.
Banking, Financial and Insurance: Aspen Mesh identifies three important benefits of microservices for financial services: increased security through the creation of a distinct identity service, faster delivery of new functionality, and an easier-to-manage API layer.
Government: In addition to the various benefits of microservices architecture, government companies may benefit from its ability to design functionality that corresponds with business objectives, enabling IT teams to establish or improve services depending on constituents’ demands.
Retail: Amazon and eBay have proved the benefits of microservices for the retail industry, including highly accessible and scalable services and more effective bug and error management.
Media and Entertainment: In 2009, Netflix migrated to microservices, and currently the service processes 2 billion edge requests every day using more than 500 microservices. The change delivers speed, scalability, and accessibility.
Examples of Companies that Adopted Microservices Architecture
Amazon, Coca-Cola, and Zalando, among others, are changing their IT infrastructures into a microservice architecture. In addition, they are reorganizing their internal organizational structures and pushing their enterprises to the forefront of the market. Implementing microservice architecture is enjoyable when you gain knowledge from the industry’s finest. Here are some of the most effective instances of microservices.
#1. Uber

The ownership concept was devastated by intertwined monolithic dependencies. Migration became challenging. New developers were unable to contribute to the monolith. Small errors led to catastrophic outcomes. Uber chose to implement cloud-based services. Uber developed microservices for several operations, including invoicing and passenger and trip management. API gateways are used to communicate with the services.
Additionally, Uber established worldwide standards for its microservices. They provide quantitative criteria for documentation, dependability, fault tolerance, and so on. These characteristics were monitored using commercial indicators such as page visits. Soon, their services reached the pinnacle of excellence.
#2. Netflix
Netflix then migrated to a cloud-based distributed data infrastructure. AWS was used to deliver horizontally scalable systems and additional services/features. In 2009, Netflix began its transfer, which was finished after almost three years. Then Netflix converted all of its user-facing applications into autonomous microservices. In 2012, the makeover was finished. By 2015, Netflix has eliminated all service interruptions and was able to process around 2 billion API queries per day. Currently, Netflix has over 139 million users in 190 countries. Today, Netflix operates approximately 700 microservices systems separately.
#3. Amazon
Amazon had a large monolith in 2001. In 2021, practically everyone is familiar with Amazon Web Services (AWS) — an internal solution that became a commercial cloud computing service due to its superiority. Microservices are excellent for e-commerce because they can track user activity, purchases, and the full sales funnel. According to the senior product manager at Amazon
Then, they produce data that is useful for optimizing product presentation and the sales process itself. Amazon is one of the first companies where microservices played a significant role in altering the entire organization. The worldwide behemoth attained amazing success during a time when monolith design was “the norm” for constructing information technology systems.
All significant code modifications were stalled in the deployment process for weeks before they were made available to users. Amazon employed microservices to streamline and reduce the length of the process. By separating structures into individual apps, developers were able to determine where the bottlenecks were, the nature of the slowdowns, and rebuild the structures as service-oriented architectures, each with a small team devoted to a single service.
What began as a system cleanup resulted in the growth of one of the major online players in contemporary architecture. Amazon pioneered the path for other businesses by releasing a succession of open-source technologies, such as AWS (Amazon Web Services), that are now pervasive.
#4. eBay
The eBay system supports around a thousand microservices. Front-end experiences, such as the web and native iOS and Android applications, contact intermediary services that coordinate the calls, which then communicate with back-end services. Each of the services has its own autonomous development group. The majority of eBay’s microservices evolved without an architect, and the system was always designed from the bottom up. The majority of large firms, like eBay, have landed on a collection of polyglot microservices that work according to customer requirements and are, of course, always changing.

#5. SoundCloud
Each service is independently developed and deployed, connecting with other services through the network using lightweight data exchange standards like as JSON or Thrift. Throughout the duration of the shift, the new microservices were unable to alter the relational model in MySQL or, even worse, utilize a different storage engine. For extreme circumstances, such as user-to-user messaging where a threaded-based model was replaced with a chat-like one, the company used cronjobs to synchronize separate databases.
#6. Spotify
In order to prevent synchronization hell inside the company, Spotify is designed on a microservice architecture with autonomous full-stack teams in charge. Spotify employs a Microservice architecture in which every software developers write in a closed “territories” with their own unique capabilities. Each Microservice has a single, straightforward responsibility and, in most circumstances, a database and logic that cannot be accessed by another process.
What Kind of Challenges Can Microservices Help You Overcome?
This is the solution to the question “what difficulties do microservices solve?”; let’s examine the obstacles that microservices architectures have helped to overcome.
CASE 1 eBay’s Balance Regained
eBay utilizes almost a thousand services. Many front end services send API calls, while the back end services undertake administrative and shipping-related operations. eBay originally utilized a Perl and C++ monolithic program. eBay’s website is a primary product, as it is for many other internet titans. The need to add several incremental features to the eBay website continued to increase. In addition, this type of website had to be accessible 24 hours a day, seven days a week, even as new features were being added.
Due to the need to minimize downtime, eBay opted to switch to microservices architecture. This allowed the site to become more stable and promoted asynchronous integration. Significant improvements were made to deployment flexibility and release cycle duration. When services were isolated, performance efficiency rose and scaling out was made easier.
CASE 2 Uber and Rapid Expansion
Uber, the most popular taxi-hailing service, began with a single package to serve commuters in San Francisco, where it was initially implemented. This closely connected software was able to manage the majority, if not all, business activities, including billing, payments, and driver connection services. As the company developed, though, things began to decline. Uber had been expanding its coverage area and offering other services.
As further features were added, the package grew more cohesive. All logic was contained in one location, and difficulties began to emerge. Soon, even a little modification demanded that the entire program be redeployed. Continuous integration almost immediately become a major liability.
The absence of the ownership model was due to the monolith’s many interdependent dependencies. Therefore, migration was tough. It also occurred that newly hired developers were unable to contribute to the monolith. Even if a minor error occurred, the consequences were severe. This is when they made the decision to implement microservices. Their movement took some time. They disassembled the whole service and migrated the monolithic application to a micro services-oriented architecture built using Python, Node.js, and Apache Thrift.
CASE 3 Twitter’s Improved Uptime
It was the same old story: Twitter first utilized monolithic design, which made a great deal of sense. However, when more individuals registered onto Twitter, issues arose. The SDLC grew larger and more cumbersome, with longer build times, and its scalability deteriorated significantly, with occasional over-capacity error warnings appearing.
Twitter resorted to changing the architecture to microservices to solve this issue. Each microservice was created to be modular, well-defined, and autonomous. They may individually test and deploy each component. They might also be measured independently. Soon, the error warnings vanished entirely.
CASE 4 KarmaWifi and Spaghetti Code
There are people, gadgets, and a store on Karma. At one point, with a monolithic program available, user-related code ended up in device-related portions. In addition, the store APIs followed the device APIs. Soon, it became difficult to determine what changed and who changed it. Though the initial aim was to divide the monolith into functional libraries, it was found that expanding and adapting to newer software versions would be challenging. In addition, they would be unable to experiment with future innovations that will be introduced to the market.
By that time, they had opted to use an architecture based on microservices. When they deemed it essential, they separated portions of the back-end application into individual services. The parts were initially enormous, but over time they were divided into smaller services. Eventually, every microservice had a single task and a maximum size to worry with.
CASE 5 Walmart’s Improved Performance
Walmart’s microservices adventure began with the acquisition of a DevOps platform from a tiny business called OneOps. They chose to make it an open-source initiative so that they could contribute back to the community.
They began utilizing technologies such as Node.js and Cassandra databases to create various microservices that could be dynamically triggered via APIs. The objective was to make it simpler for developers working in Walmart’s many business divisions to own their apps and to empower them to do so. They discovered that this decreased dependence on a centralized IT group.
Ultimately, the developers’ ability to extend the back-end capabilities of the organization’s eCommerce offerings contributed to an increase in business agility.
How to Implement Microservices Architecture on Android and iOS?
- Step 1: Decide if it’s really what your business needs.
- Step 2: If yes, look at the infrastructure that is already there.
- Step 3: Get your team ready to use the method.
- Step 4: If you are switching from a monolithic system to a microservices system, check with your data administrator to see if they are well informed and understand the task.
- Step 5: Pick the language and framework for coding.
- Step 6: Set up the basic architecture with services, containers, and virtual machine templates.
- Step 7: Split the database into many smaller databases if your architecture is a “monolith.”
- Step 8: Put the API gateways into place.
- Step 9: Track the tracking and make a map of it.
- Step 10: Test using automation.
Is Microservices the Future?
This article’s primary objective is to explain the fundamental concepts and principles of microservices. By taking the effort to accomplish this, it is evident that we regard the microservices architectural style to be an essential concept – one that corporate applications should carefully examine. Recently, we’ve developed a number of systems employing this manner, and we’re aware of others that appreciate this method. Amazon, Netflix, The Guardian, the UK Government Digital Service, realestate.com.au, Forward, and comparethemarket.com are among those we are aware of who are pioneering the architectural style in some form.

Often, the actual ramifications of architectural decisions are not apparent until several years later. A good team with a strong drive for modularity has on occasion constructed a monolithic design that has deteriorated over time. Many individuals argue that such deterioration is less possible with microservices since service boundaries are apparent and difficult to fix. However, we cannot accurately evaluate the maturity of microservice architectures until we have a sufficient number of systems with sufficient age.
There are definitely reasons to anticipate that microservices will develop slowly. The success of any componentization endeavor is contingent on how well software fits into components. It is difficult to determine where the component borders should be placed. Evolutionary design acknowledges the difficulty of establishing correct boundaries and, thus, the significance of making it simple to rework them. However, when your components are services with external communications, refactoring is far more difficult than when working with in-process libraries.
Moving code across service borders is complex, any interface modifications must be arranged amongst participants, additional compatibility layers must be established, and testing is complicated. If the components do not compose neatly, you are just moving the complexity from within a component to the links between components. This not only shifts complexity, but it also shifts it to a location that is less explicit and more difficult to govern. When examining the interior of a tiny, straightforward component, it is easy to overlook the complicated linkages between services and conclude that things are better than they actually are.
Lastly, there is team competence to consider. Skillful teams are more likely to embrace new practices. A approach that is more successful for a highly skilled team, however, may not always work for a less skilled team. We’ve seen several examples of incompetent teams constructing sloppy monolithic structures, but it will take time to determine what happens when this type of chaos occurs with microservices. A lousy team will always produce a poor system; it is difficult to say if microservices improve or worsen the situation in this circumstance.
So We Write This with Cautious Optimism. We Believe that Microservices Are Here to Stay!
Why Choose EmizenTech?
Emizentech can assist you in migrating your application from a monolithic architecture to a microservices architecture. We can assist you in making your corporate application simple to maintain and scalable. If you want to grow and develop your business and are looking for new ways to do so, emizentech can help you in the right way while also making sure long-term growth. You can also visit our website to learn more about microservices, figure out if your company is ready for them, and talk about how to implement this architecture. It is a way of making software that focuses on breaking an application into modules that only do one thing and have well-defined interfaces.
The distinguishing characteristics of our services are:
- A domain-driven architecture to prevent application failure
- Ensure a high degree of scalability
- Decentralized database design
- Enable simple failure isolation, and
- Enable continuous delivery by using the DevOps culture.
Closing Thoughts
Take the next step!
In this blog, we have made an effort to investigate the several facets of Microservices Architecture and the possibilities it presents. The functionality of an application system can be broken down into a number of smaller functional units when using an architectural approach known as microservices. The implementation and management of the services are handled separately from one another. When monolithic systems are broken up into smaller pieces using a microservice architecture, the number of individual components dramatically rises.
Therefore, it is necessary to have an efficient management of the dependencies that exist between them. When compared to monolithic software architecture, it is true that creating and executing a Microservice Architecture presents a number of challenges and calls for a paradigm shift. In a similar vein, Microservice Architecture is in no way a magic bullet that can solve the complexity problems that arise in any and all kinds of systems.
When everything is taken into consideration, we think that microservice architecture is an extremely helpful and convenient tool for contemporary software development. Microservice Architecture is the only viable strategy for major enterprises that typically generate complicated software since it is the only method to effectively deal with complexity and maintain a competitive edge in the market. Microservice Architecture should be utilized for sustainable software development, which may deliver long-term benefits, not only by large corporations but also by small and medium-sized businesses.
It is important to note that early adopters of Microservice Architecture, such as Spotify, Netflix, LinkedIn, Amazon, and Google, were able to obtain major competitive advantages over their rivals as a result of their adoption of Microservice Architecture. The development and examination of an architectural model are both viable options for assisting with this endeavor. This method promises to simplify things and make life simpler for developers without negatively hurting the bottom line, which is especially important now that firms are entering a new period of fierce competition.
The vast majority of companies are interested in enhancing their cost efficiency, and in this background, serverless architecture is anticipated to acquire greater popularity over the course of the upcoming years. The potential reach of microservices in the world’s future appears to be rather promising.
Can microservices help your business move forward? Feel free to contact us for an unbinding consultation!
Thanks for reading!


emizentech